XXXI Congresso Nazionale Intergruppo Melanoma Italiano (IMI)
2025: XXXI Congresso Nazionale Intergruppo Melanoma Italiano (IMI)
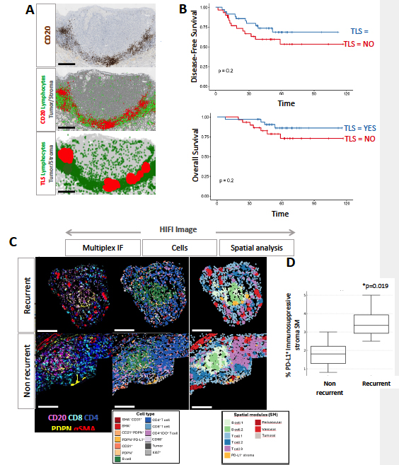
13 | Spatial contexture of tertiary lymphoid structures as a predictor of recurrence in early-stage melanoma
Chiara Bungaro1, Sabino Strippoli1, Daniele Carenza1, Ivana De Risi1, Rossella Villani1, Teresa Squicciarini1, Anna Albano1, Ileana De Roma1, Fabio Mele 2, Margherita Sonnessa2, Concetta Saponaro2, Francesco Alfredo Zito2, Arianna Bozzi3, Benedetta Apollonio1, Raffaella Massafra3, Michele Guida1 | 1Rare Tumors and Melanoma Unit, IRCCS Istituto Tumori "Giovanni Paolo II"; 2Pathology Unit, IRCCS Istituto Tumori "Giovanni Paolo II"; 3Biostatistics and Bioinformatics Unit, IRCCS Istituto Tumori "Giovanni Paolo II", Bari, Italy.
Publisher's note
All claims expressed in this article are solely those of the authors and do not necessarily represent those of their affiliated organizations, or those of the publisher, the editors and the reviewers. Any product that may be evaluated in this article or claim that may be made by its manufacturer is not guaranteed or endorsed by the publisher.
All claims expressed in this article are solely those of the authors and do not necessarily represent those of their affiliated organizations, or those of the publisher, the editors and the reviewers. Any product that may be evaluated in this article or claim that may be made by its manufacturer is not guaranteed or endorsed by the publisher.
Published: 11 December 2025
316
Views
0
Downloads



